寫稿
投稿
30座加氫站!2000輛氫能車!《遼寧省氫能產業發展規劃(2021-2025年)》發布!
作者:官方
來源:氫能匯
所屬欄目:氫能政策
發布時間:2022-08-10 11:24
[ 導讀 ]近日,《遼寧省氫能產業發展規劃(2021-2025年)》發布,文件提出近遠兩個目標。其中近期目標是到2025年,全省氫能產業實現產值600...
近日,《遼寧省氫能產業發展規劃(2021-2025年)》發布,文件提出近遠兩個目標。其中近期目標是到2025年,全省氫能產業實現產值600億元,培育10家左右具有核心競爭力和影響力的知名企業,建成國內頂尖、世界一流的氫能產業研發與創新基地,國內領先的燃料電池發動機生產制造基地,東北亞重要的氫能生產儲運基地和國內氫能產業示范應用先導區。在技術創新方面,力爭2025年實現燃料電池比功率大于4.0千瓦/升,成本低于2000元/千瓦,電解水制氫耗能量低于4.5千瓦時/標方。
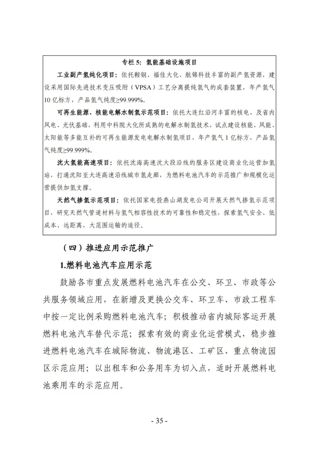
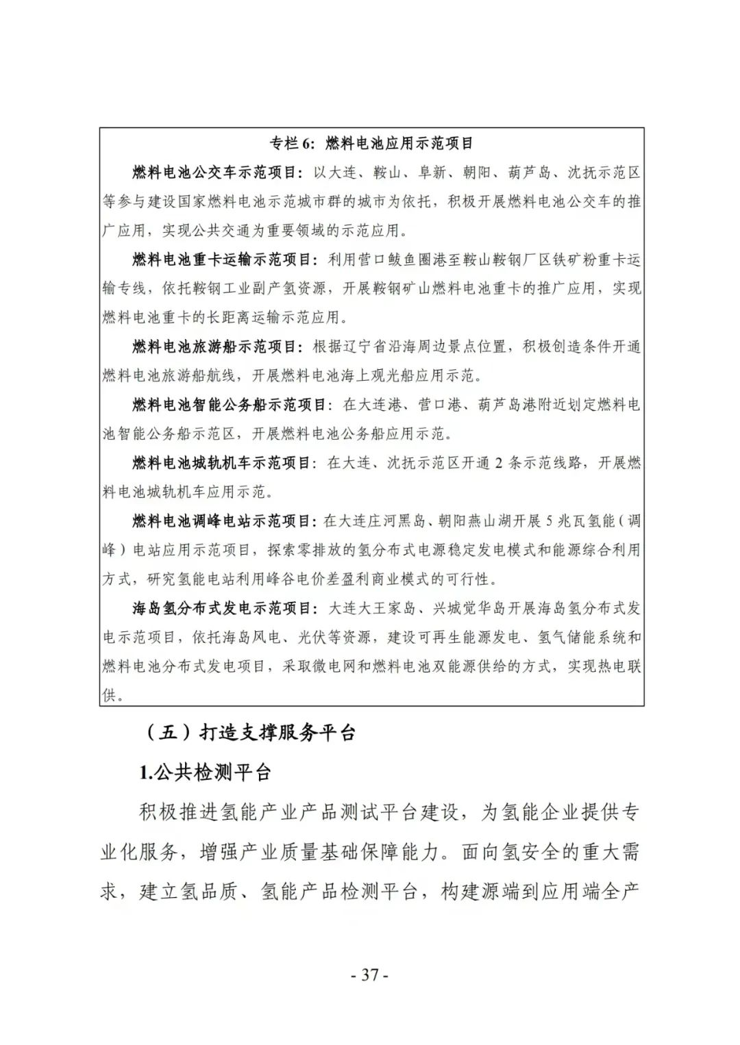
應用推廣目標是,2025年,全省燃料電池車輛(含公交車、乘用車、重型卡車、牽引車、環衛車等)保有量達到2000輛以上,燃料電池叉車保有量達到1000輛以上,燃料電池船舶保有量達到50艘以上,燃料電池軌道交通車輛保有量達到10輛以上,分布式發電系統、備用電源、熱電聯供系統裝機容量達到100兆瓦,加氫站30座以上。
遠期目標(2026-2035年)提出,到2035年,氫能產業產值突破5000億元。實現燃料電池比功率大于7.0千瓦/升,成本低于500元/千瓦,電解水制氫耗能量低于4千瓦時/標方。全省燃料電池汽車(含公交車、乘用車、重型卡車、牽引車、環衛車等)保有量達到150000輛以上,加氫站500座以上。
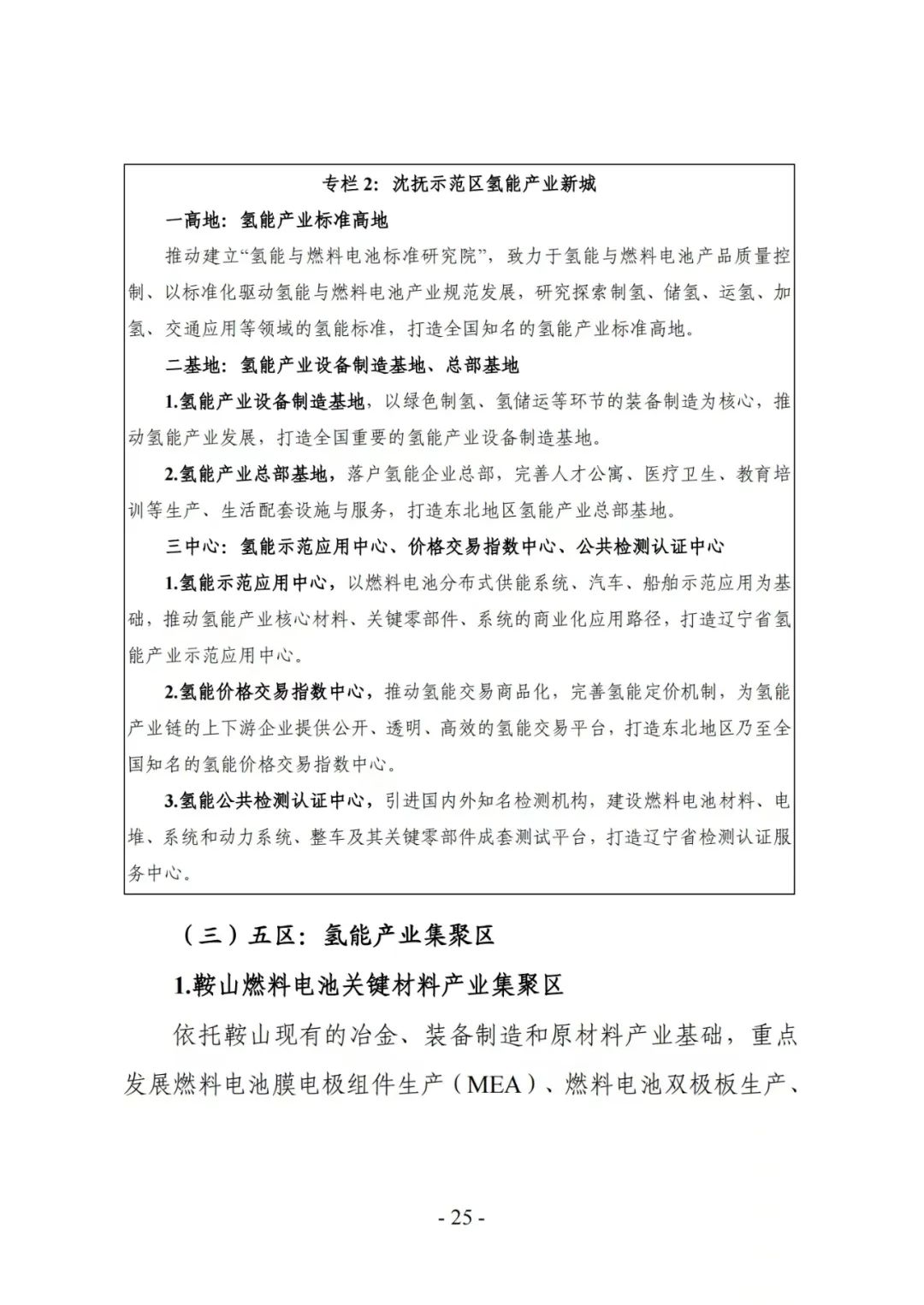
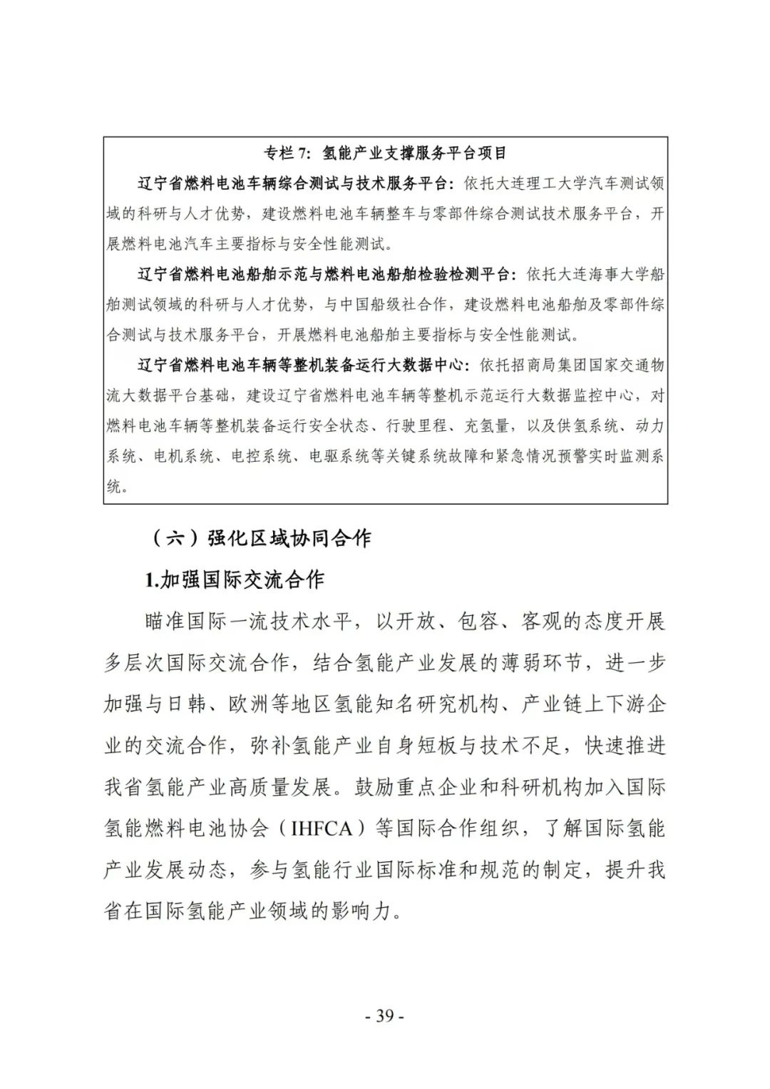
根據遼寧省現有氫能產業發展基礎,以“合理集聚、產業協同、政企聯動、互為支撐”為原則進行空間布局和優化,著力構建“一核、一城、五區”的氫能產業空間發展格局。一核即大連氫能產業核心區,一城即沈撫示范區氫能產業新城,五區分別是鞍山燃料電池關鍵材料產業集聚區、朝陽燃料電池商用車產業集聚區、阜新燃料電池動力系統及配套產業集聚區、葫蘆島低壓合金儲氫裝備及材料產業集聚區和盤錦氫氣儲運裝備產業集聚區。









































免責聲明:凡注明來源為“氫啟未來網:xxx(署名)”,除與氫啟未來網簽署內容授權協議的網站外,其他任何網站或者單位未經允許禁止轉載、使用,
違者必究。非本網作品均來自互聯網,轉載目的在于傳遞更多信息,并不代表本網贊同其觀點和對其真實性負責。其他媒體如需轉載,
請與稿件來源方聯系。如有涉及版權問題,可聯系我們直接刪除處理。詳情請點擊下方版權聲明。