寫稿
投稿
交通運輸部:“健全氫能交通產業鏈條”入選交通強國建設試點典型經驗
作者:官方
來源:互聯網
所屬欄目:市場動態
發布時間:2025-02-12 19:26
[ 導讀 ]2月11日,交通運輸部辦公廳印發《交通強國建設試點典型經驗清單(第一批)》,45項交通強國建設試點典型經驗入選,包括“健全氫能...
2月11日,交通運輸部辦公廳印發《交通強國建設試點典型經驗清單(第一批)》,45項交通強國建設試點典型經驗入選,包括“健全氫能交通產業鏈條”(試點任務:交通與旅游等產業融合發展,組織單位:廣東省交通運輸廳)。此次入選典型經驗清單的試點單位將制定實施宣傳推廣方案,有關單位將立足自身實際,學習借鑒好的經驗做法,推動交通強國建設試點工作取得更大實效。

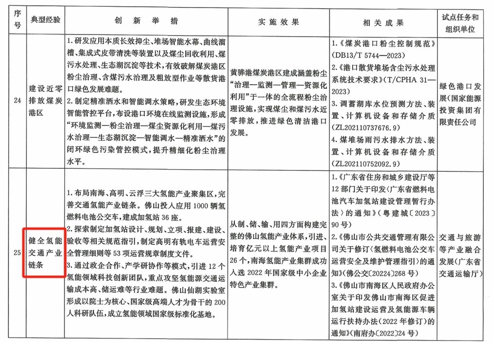
“健全氫能交通產業鏈條”的創新舉措包括:
? 布局南海、高明、云浮三大氫能產業聚集區,完善交通氫能產業鏈條。佛山投入應用1000輛燃料電池公交車,建成加氫站36座。
? 探索制定加氫站設計、規劃、立項、報建、建設,驗收等相關規范指,制定高明有軌電車運營安全管理細則等 53 項運營規章制度文件。
? 通過政企合作、產學研協作等模式,引進12個氫能領域科技創新團隊,重點攻堅氫能源交通運輸成本高、儲運難等行業難題。佛山仙湖實驗室形成以院士為核心、國家級高端人才為骨干的 200人科研隊伍,成立氫能領域國家級標準化基地。
實施效果有:從制、儲、輸、用四方面構建完整的佛山氫能產業體系,引進培育億元以上氫能產業項目26個,南海氫能產業集群成功入選2022年國家級中小企業特色產業集群。
形成的成果包括《廣東省燃料電池汽車加氫站建設管理暫行辦法》(粵建城(2023)90號)、《氫燃料電池公交車運營安全及維護管理指引》(佛公交(20224J268號)、《佛山市南海區人民政府辦公室關于印發佛山市南海區促進加氫站建設運營及氫能源車輛運行扶持辦法(2022年修訂)的通知》(南府辦(2022J24號)、《氫燃料電池公交車運營管理規范》(T/CECA-G0006-2020、T/CSTE 0016-2020)、《氫能源有軌電車運營管理規范》(DB4406/T 36-2024)


免責聲明:凡注明來源為“氫啟未來網:xxx(署名)”,除與氫啟未來網簽署內容授權協議的網站外,其他任何網站或者單位未經允許禁止轉載、使用,
違者必究。非本網作品均來自互聯網,轉載目的在于傳遞更多信息,并不代表本網贊同其觀點和對其真實性負責。其他媒體如需轉載,
請與稿件來源方聯系。如有涉及版權問題,可聯系我們直接刪除處理。詳情請點擊下方版權聲明。